未来|大渝火锅:浙江永康加盟店未使用回收油,未来停止加盟模式
新京报讯(采访人员 欧阳晓娟)大渝火锅在浙江金华永康新开的加盟店被曝仓库疑似发现回收油。11月23日,新京报采访人员获悉,浙江金华永康当地监管部门发布通告称,未发现大渝火锅店有废油回桌现象。大渝火锅也发布声明澄清,并称未来将停止开加盟店。
11月21日,位于浙江金华永康地区的大渝火锅店开业第一天就被曝出仓库疑似发现回收油。在网上传播的视频显示,该店仓库堆满了几桶火锅油,现场人员声称该油疑似将用于回收。
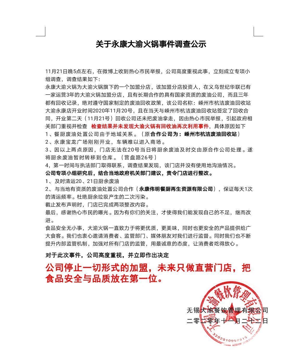
大渝火锅对此做出回应表示,未发现涉事门店使用回收油,门店只是延误了废油回收时间,造成了乌龙事件。同时,该店还进行了整改,将及时清理涉事门店废油。由于涉事门店为加盟店,大渝火锅宣布将停止一切形式的加盟,未来只做直营门店。

文章图片
图/大渝火锅官方微信公众号截图
永康地区相关监管部门针对此事发布通告称,在接到群众举报后,永康市综合执法局联合市公安局、市场监管局等前往现场勘查,未发现大渝火锅店有废油回桌现象。在大渝火锅店仓库现场存放着1桶半餐厨废油,大渝火锅工作人员称是其签约的异地餐厨废油处置公司未及时清运,因火锅店刚刚开业,所以才将厨余废油(火锅锅底)暂存于仓库。
据了解,餐厨废油异地处置违反了《中华人民共和国固体废物污染环境防治法》第五十七条相关规定。目前,联合执法人员要求大渝火锅店负责人立即整改,并按规定处置餐厨废油。
【 未来|大渝火锅:浙江永康加盟店未使用回收油,未来停止加盟模式】天眼查显示,大渝火锅为无锡大渝餐饮管理有限公司旗下的川味火锅连锁品牌,成立于2015年4月,目前在全国80多个城市有超过200家门店,创始人杜松林被称为“杜哥”。
公开报道显示,2017年3月,苏州姑苏区万达广场的大渝火锅曾因经营过期酱料等食品安全违法违规行为受到行政处罚。
新京报采访人员 欧阳晓娟
编辑 王琳 校对 付春愔
- 火腿|淡火腿涮火锅
- 番茄|天冷自己在家吃火锅,做法简单、有荤有素吃到撑,成本不过30元
- 简单|金针菇别再涮火锅,教你个新吃法,简单一做外酥里嫩,比肉还好吃
- 羊排|寒冷冬日我家常做这火锅,吃完肉啃骨头最后用汤再涮菜,太好吃了
- 清汤|二哥今天做的鸳鸯火锅 耗儿鱼虾球午餐肉一大桌 清汤红汤都有大口大口吃真过瘾
- 吃货|吃火锅时,聪明人专挑“3点2不点”,老板:不是同行就是吃货
- 营养|火锅不要出去吃了,这样自制火锅汤底,干净营养0添加剂,放心吃
- 寓意|苏式暖锅,苏州人不容错过的独家火锅
- 不配|没有女伴不配吃火锅?排队1小时店家不让进!两男子蒙了
- 香味|火锅最佳CP 非火锅和它莫属
